汇旺恢复营业!工作人员:收到消息,方可取款
记者:小米
时隔一个多月暂停营业后,位于金边金宝城的汇旺门店于5日重新开放。柬单网记者现场走访发现,恢复营业首日,前来排队取现的客户主要包括中国人、柬埔寨人及越南人,门口有多名保安维持秩序。但截至上午8时50分,现场排队人数并不多,仅有十余人,未出现此前外界担忧的“挤兑”或大排长龙情况。
在排队过程中,汇旺工作人员逐一协助客户查看手机中的汇旺App,并反复向现场人员说明取现条件。
工作人员表示,目前仅限收到系统“消息”通知的客户,方可在现场办理取现业务,仅看到App内发布的“公告”并不具备取现资格。
据工作人员介绍,系统大概消息内容为:“截至2025年12月1日,您的账户余额在1万美元(含)以下,第一批将安排账户余额在500美元(含)以下的账户优先取现。”
工作人员特别强调,公告是公告,消息是消息。若未收到该消息,即便到场排队,也无法当日取款,只能等待后续安排。
(一名用户收到的取款信息:尊敬的用户:您当前可兑换额度为:409 USDX。说明:USDX可用于在官方门店提取现金,或在应用内进行转账及投资购买。本次兑换额度为一次性额度,额度用尽后,USDX兑换选项将不再显示。USDX兑换指引:在 App 首页点击【兑换】;选择兑换币种(USD / USDT / USDH / USDX);输入兑换金额,点击【兑换】,并完成支付。如有任何疑问,请在 App 内点击【客服】,联系在线客服人员。)
一名中国男子告诉记者,工作人员查看其手机后确认其账户未收到相关系统消息,因此暂无法取现。“我赶着回国,想尽快把钱取出来,现在取不了,真的很着急。”他说。
得知取现规则后,现场不少客户露出失望神情,随后选择离开。
一位在金边工地工作的中国男子表示,自己每月工资约2000美元,目前在汇旺账户内存有近9000美元。得知“小额账户优先取现”的消息后,他今天清晨便到金宝城排队,是最早到场的人员之一。“在确定不符合条件后,只能继续等。”
该男子还透露,其所在工地已连续两个月未发放工资,生活压力较大。他表示,从新闻中得知汇旺已更名为Hpay,认为其在柬埔寨市场体量较大,短期内不至于倒闭。“不过经历这次挤兑后,心里多少会有警惕。毕竟赚的都是辛苦钱,一旦出现问题,对生活影响很大。”
另一名中国男子称,自己在汇旺账户中存有2000多美元。近期金边不少商家已不再接受汇旺支付,ABA账户内余额也所剩无几,因此希望尽快取现以维持基本生活。“公告内容我也没完全看明白,先来看看情况,希望能把钱取出来,不然这个月真的很难过。”
他还指出,在柬埔寨工作生活多年,几乎每年都会听到关于汇旺“跑路”的传闻,但今年情况最为严重。“以前从没遇到过暂停营业、限额取现的情况。现在每天还限定150人,说明汇旺资金压力确实存在。”不过他同时认为,汇旺若真要跑路,不太可能重新开门营业。
现场还有两名柬埔寨籍女子表示,她们从事换汇业务,分别在汇旺账户中存有5000多美元和7000多美元。“看到通告说1万美元以内可以取钱,就一早过来了。”她们表示,如果每天只能取500美元,全部取完可能需要十多天。
她们回忆称,在汇旺出现挤兑前,门店几乎每天都有越南或柬埔寨美女前来兑换ABA,单次金额多为数百美元,但挤兑事件发生后,相关换汇业务已基本停止。
此外,一名在金宝城附近经营生意的中国商户告诉记者,店铺每日运营支出需数百美元,自己在汇旺存有几千美元,虽然数额不大,但属于应急资金,因此希望尽快取出,以缓解经营压力。
也有部分客户因账户金额较大而选择暂时观望。一名中国大姐表示,自己在汇旺仍有数万美元存款,在查看公告后得知暂不符合当前取现条件,便先行离开,等待后续安排。
截至发稿时,汇旺金宝城门店现场秩序整体平稳,但不少客户仍对资金安全与取现进度保持高度关注。
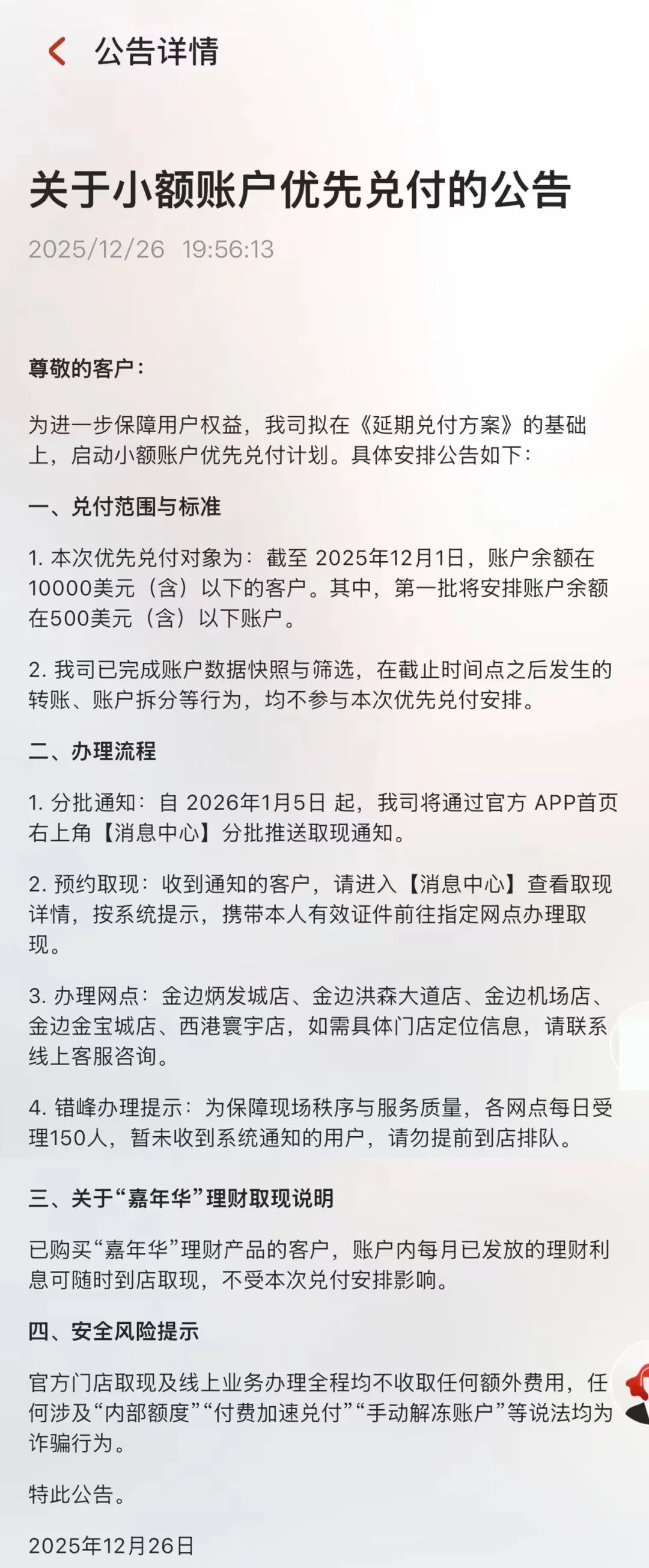
2025年12月26日晚,汇旺通过App发布《关于小额账户优先兑付的公告》,宣布将在既有《延期兑付方案》基础上,启动“小额账户优先兑付计划”,以进一步保障用户权益。
根据公告内容,本次优先兑付对象为截至2025年12月1日账户余额在1万美元(含)以下的客户。其中,平台将优先安排账户余额在500美元(含)以下的账户进行第一批兑付。平台方面表示,相关账户数据已完成快照与筛选,截止时间之后发生的转账、账户拆分等操作,将不纳入此次优先兑付范围。
公告同时公布了可办理取现业务的线下网点,包括金边炳发城店、金边洪森大道店、金边机场店、金边金宝城店以及西港寰宇店。平台提醒,如需查询具体门店定位信息,可通过线上客服进行咨询。为保障现场秩序与服务质量,各网点每日受理人数上限为150人。







游客