分享成功

纸飞机盗号招数揭秘,防盗全攻略来了!

每个社交软件的尽头,都有一群骗子。这些骗子骗人的|招数已经在QQ、微信上使用过无数次,现在纸飞机(telegram)也不能幸免。不过,依然有人中招,防不胜防。
纸飞机盗号猖獗,不仅在柬埔寨,只要涉及使用纸飞机账号的用户都有遭殃。
并且骗子花样百出,多人连环中招。甚至还利用纸飞机(Telegram)聊天框发压缩包病毒,发网址连接伪装安全插件等,勒索U币......大量人员财产遭到损失。
现在给大家揭露纸飞机盗号常用招数:
招数一 骗验证码
骗子并没有上来就骗钱,而是请求帮忙验证(需要警惕,会有任何理由叫你帮忙验证),以帮助他找回“被盗账号”,实际上“飞机”并没有这样的机制,而QQ和微信是有通过好友辅助找回账号的。
骗子故意混淆这个事实,就是想让你给出官方发出的验证码,而一旦你给了,对方可以直接使用这个验证码登录你的账号,成功把你的账号盗走。

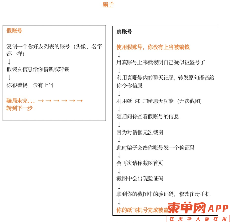
招数二 真假账号套中套
骗子已经盗取了你好友列表中的某一个账号,但是骗子会先会制作一个看起来一模一样的假账号假装骗钱,
同时过了不久,骗子再用真账号发信息说“我的账号被盗了,有人复制了我的账号,找别人借钱,你们没被骗吧?”
这一反转,令人有点措手不及。随后骗子便顺应着说,“真的吗?那你截个图给我看一下,我看看到底是谁骗人。”
骗子的真实目的是想要骗取你的首页聊天界面截图。因为你们的聊天对话框被骗子置加密聊天,复制出两个相同的账号,骗取验证码。最后盗取你的账号。
很多人认为并没有问自己要钱,所以放松了警惕。

需要提醒的是,纸飞机很多功能跟微信不一样!很多在柬同胞使用纸飞机的时候会默认纸飞机与微信的设置逻辑类似。
类似于微信这样的聊天软件,图片、语音、文字都是保存在手机本地的,如果你换手机了,这些记录都没有了。
但是,“纸飞机”的聊天记录是保存在服务器端的,即便换了手机,语音,图片,文字记录仍然可以自动同步到新手机。
这就是为什么很多人误以为,骗子可以模拟你的说话的声音进行诈骗,其实骗子只是转发了原来聊天记录里面的原语音,利用这些让你放松警惕。用习惯微信的大部分中国人,尤其是是很多在柬同胞并不知道,纸飞机是可以原句语音转发的,只是微信不可以。
目前,纸飞机已经逐渐成了微信以外,在柬同胞的另一个重要社交媒体软件,如果在工作和业务往来上,不得不使用纸飞机的,推荐检查自己的纸飞机安全隐私设置。

首先打开 纸飞机(Telegram )设置(Setting)——隐私和安全(Privacy and Security)"。
手机号码(Phone Number)
这项设置可避免您的手机号被他人可见而泄露隐私。
谁能看见我的手机号码?
▶建议设置为 没有人(Nobody)
谁能通过手机号码找到我?
▶建议设置为 我的联系人(My Contacts)
转发消息来源(Forwarded Messages)
▶建议设置为 没有人(Nobody)
语音通话(Calls)
▶如果您不希望他人给你拨打语音通话,则建议设置为 没有人(Nobody)
邀请群组(Groups)
▶为了避免被拉入广告骚扰群组,建议设置为 我的联系人(My Contacts)
尤其重要
两步验证(Two-Step Verification)
两步验证是登录账户时,除了验证码之外的第二道密码,设置时可以编写提示词和重置邮箱,此密码忘记将导致无法登录 Telegram 账户,只能注销账号重新注册。
为了账号安全,强烈推荐您设置两步验证密码。
此外,也可以在登录设备中查看是否有其他设备登录自己的账号。如有不是自己登录的设备,可将其踢出。

最后,再次提醒,使用社交平台,涉及金钱交易的,一定要再三警惕。骗子总能以你意想不到的方式出现。
非官方内容仅代表作者观点,平台中立。 部分内容来自网络,版权归原作者,转载仅为信息传播。如有版权等问题,请及时联系我们申请删除。 联系微信:www-58cam
全部评论
  • 默认
  • 最新
  • 楼主
  • wing201807 LV12 柬埔寨参谋
    2楼
    支持一下!
    12-6 17:29 · 柬埔寨
    回复
  • 不忘初心12345 LV7 柬埔寨中校
    3楼
    我有比就差点被套了,我的一个客户,他的飞机可能被盗了,他用2个飞机同时跟我说话,当时,我就纳闷了,怎么会有2个一样的飞机了,我心里就想到,可能客户飞机被盗,我就立马跟另外一个号发信息……这是我客户的飞机号,你自己集点德,不要做骗人的人~之后那人就立马把信息删除了,真的是,太可恨了,差点就被骗了
    12-6 18:14 · 柬埔寨
    回复
  • 瓜子壳壳 LV8 路人
    4楼
    屁的
    12-6 19:22 · 柬埔寨
    回复
  • 这个挺实用
    12-6 20:35 归属地未知
    回复
  • humble LV12 柬埔寨参谋
    6楼
    還好我識得人少
    12-6 21:32 · 柬埔寨
    回复
  • 柬影 LV13 柬埔寨司令
    7楼
    注意安全。
    12-6 21:44 · 柬埔寨
    回复
  • 柬影 LV13 柬埔寨司令
    8楼
    注意安全。
    12-6 21:45 · 柬埔寨
    回复
  • JunK LV13 柬埔寨司令
    11楼
    沒用,也不懂
    12-6 23:39 · 柬埔寨
    回复
  • DARA_阳光 LV8 柬埔寨上校
    12楼
    我差点也被盗了,还好反应快
    12-7 08:21 · 柬埔寨
    回复
你的热评
游客
发表评论
最热柬单圈
  • #发点什么吧,万一火了呢~##每天发条柬单圈##西港临沧建材西港坤盛钢构钢结构材料钢结构工程#

    mzljd

    3
  • 天天好生意 天天好财运 天天好心情 天天好运气

    2500百货超市

    1
  • 我刚更新了个人资料,茫茫人海相遇即是缘分,期待着与你的碰面。

    林颜奇

    1
  • 金边柬埔寨🇰🇭

    San0886829927

    1
  • 都是花父母的钱,富人叫传承,中产叫托举,穷人叫啃老#每天发条柬单圈#

    融资贷款becky

    0
  • 别人看到的是结果而自己撑的是整个过程#每天发条柬单圈#

    融资贷款becky

    0
  • 天天签到,领取专属福利

    楚香阁098661188

    0
  • 天天签到,领取专属福利

    楚香阁098661188

    0
  • 天天签到,领取专属福利

    楚香阁098661188

    0
  • 分享了图片

    霸王硬上

    0
热点推荐

安装应用

免费下载柬单网
这是app专享内容啦!
你可以下载app,更多精彩任你挑!
绑定手机才能继续哦!
绑定手机账号更安全哦!
绑定手机才能继续哦!
绑定手机账号更安全哦!